Skønt poolhus med aktivitetsrum nær havet
Sommerhus - 8 personer - Hildavej - Grønhøj - 9480 - Løkken
Alternative emner
Sommerhuse i nærheden (385)8 personer
Oversigt
Emne nr.: 121-12-0498
7 overnatninger
Fra
DKK 5.293,-
Valgfri rengøring: DKK 1.491,-
Hyggeligt poolhus i Grønhøj med indendørs pool, aktivitetsrum og kort afstand til havet.
- Tilbyder miniferie Nej
- Afstand indkøb 800 m
- Swimmingpool inde Ja
- Aktivitetsrum Ja
- Vaskemaskine Ja
- Tørretumbler Ja
- Opvaskemaskine Ja
- Energivenligt Ja
Beskrivelse
Skønt poolhus i dejlige Grønhøj. Nyd et glas vin eller en kop kaffe på den overdækkede terrasse - i alt slags vejr. Gå en lang tur ved havet og kom hjem og nyd samværet med et spil kort eller med en god kop kaffe.
Sommerhuset rummer mange muligheder, og her er plads til både bad og leg. Kom blot 2 personer eller tag hele familien med på en skøn ferie.
Indretning
Sommerhuset egner sig til 8 personer samt 1 barn op til 3 år. 2 af sovepladserne er kun egnet til større børn (4-11 år). Ferieboligen er på 159 m² og er bygget i 1990. I 2020 gennemgik ferieboligen en delvis renovering. Det er ikke tilladt at medbringe husdyr. Ferieboligen er udstyret med 1 energivenlig luft til vand varmepumpe. Ferieboligen har vaskemaskine. Tørretumbler. Frysekapacitet på 50 liter. Til de små er der 1 stk. barnestol.
Udenfor
Ferieboligen er beliggende på en 2800 m² stor naturgrund. Der er 250 m til havet. Nærmeste forretning er beliggende i en afstand af 800 m. Til ferieboligen hører åbent terrasseareal. Desuden er der overdækket terrasse. Parkering ved ferieboligen.
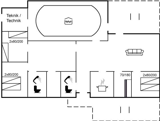
Swimmingpool
I den indendørs swimmingpool er der mulighed for leg og hyggeligt samvær. Swimmingpoolen måler op til 3,5 m i bredden, 6,5 m i længden og den er op til 1,3 m dyb. Vandet er mellem 24 og 28° C varmt. Der er gulvvarme i swimmingpoolområdet.
Aktivitetsrum
I aktivitetsrummet er der følgende udstyr: Poolbord. Dart.
Soveforhold
Der er i alt 4 soveværelser. Sovepladserne fordeler sig på: 4 sovepladser i dobbeltsenge. 2 sovepladser i enkeltsenge. 2 sovepladser i køjeseng. Derudover er der 1 stk. barneseng.
Køkken
Køkkenet er udstyret med 1 køleskab. Der er 4 keramiske kogeplader, varmluftovn, mikrobølgeovn samt opvaskemaskine.
Toilet og bad
Der er 2 badeværelser med bruseniche og 2 toiletter.
Multimedier
I ferieboligen findes 1 Smart-TV. 1 Apple-TV.1 Chromecast. DVD-afspiller.1 Bluetooth-højtaler. Ingen TV-kanaler - kun streaming. Der er trådløst internet til rådighed.
Værd at vide
Ingen udlejning til ungdomsgrupper, hvor alle er 15-25 år. Rygning ikke tilladt. Ved overtrædelse af forbuddet opkræves et gebyr på minimum DKK 3.000,-.
Indretning
Sommerhuset egner sig til 8 personer samt 1 barn op til 3 år. 2 af sovepladserne er kun egnet til større børn (4-11 år). Ferieboligen er på 159 m² og er bygget i 1990. I 2020 gennemgik ferieboligen en delvis renovering. Det er ikke tilladt at medbringe husdyr. Ferieboligen er udstyret med 1 energivenlig luft til vand varmepumpe. Ferieboligen har vaskemaskine. Tørretumbler. Frysekapacitet på 50 liter. Til de små er der 1 stk. barnestol.
Udenfor
Ferieboligen er beliggende på en 2800 m² stor naturgrund. Der er 250 m til havet. Nærmeste forretning er beliggende i en afstand af 800 m. Til ferieboligen hører åbent terrasseareal. Desuden er der overdækket terrasse. Parkering ved ferieboligen.
Swimmingpool
I den indendørs swimmingpool er der mulighed for leg og hyggeligt samvær. Swimmingpoolen måler op til 3,5 m i bredden, 6,5 m i længden og den er op til 1,3 m dyb. Vandet er mellem 24 og 28° C varmt. Der er gulvvarme i swimmingpoolområdet.
Aktivitetsrum
I aktivitetsrummet er der følgende udstyr: Poolbord. Dart.
Soveforhold
Der er i alt 4 soveværelser. Sovepladserne fordeler sig på: 4 sovepladser i dobbeltsenge. 2 sovepladser i enkeltsenge. 2 sovepladser i køjeseng. Derudover er der 1 stk. barneseng.
Køkken
Køkkenet er udstyret med 1 køleskab. Der er 4 keramiske kogeplader, varmluftovn, mikrobølgeovn samt opvaskemaskine.
Toilet og bad
Der er 2 badeværelser med bruseniche og 2 toiletter.
Multimedier
I ferieboligen findes 1 Smart-TV. 1 Apple-TV.1 Chromecast. DVD-afspiller.1 Bluetooth-højtaler. Ingen TV-kanaler - kun streaming. Der er trådløst internet til rådighed.
Værd at vide
Ingen udlejning til ungdomsgrupper, hvor alle er 15-25 år. Rygning ikke tilladt. Ved overtrædelse af forbuddet opkræves et gebyr på minimum DKK 3.000,-.
Faciliteter
-
Adgang til ferieboligen
-
Nøgleboks med kode
-
-
Aktivitetsrum
-
Aktivitetsrum
-
Dart
-
Poolbord
-
-
Bemærk
-
Ingen ungdomsgrupper efter anmodning
-
Rygning er forbudt
-
-
Indretning
-
Antal børn (0-3 år)1
-
Antal børn 4-11 år2
-
Antal voksne inkl. 4-11 år8
-
Bebygget areal159 m²
-
Byggeår1990
-
Feriebolig
-
Frysekapacitet (antal liter)50
-
Højstol1
-
Renoveringsår2020
-
Tørretumbler1
-
Varmepumpe
-
Varmepumpe luft til vand
-
Vaskemaskine1
-
-
Køkken
-
Antal keramiske kogeplader4
-
Køleskab1
-
Mikrobølgeovn1
-
Opvaskemaskine1
-
Varmluftovn1
-
-
Multimedier
-
Antal tv'er1
-
Apple TV1
-
Bluetooth -højttaler1
-
Chromecast1
-
Download200
-
DVD1
-
Ingen tv-kanaler - kun streaming
-
Smart-Tv1
-
Trådløst internet
-
Upload200
-
-
Soveforhold
-
Antal soveværelser4
-
Barneseng1
-
Dobbeltseng (antal sovepladser)4
-
Enkeltseng (antal sovepladser)2
-
Køjeseng (antal sovepladser)2
-
-
Swimmingpool
-
Gulvvarme
-
Indendørs swimmingpool
-
Svømmebassinets bredde3,5
-
Svømmebassinets dybde1,3
-
Svømmebassinets længde6,5
-
-
Toilet og bad
-
Antal badeværelser2
-
Antal toiletter2
-
Brusekabine
-
-
Udenfor
-
Butik800 m
-
Hav250 m
-
Natursted
-
Overdækket terrasse
-
Parkeringsplads ved huset
-
Størrelse af grunden2800 m²
-
Terrasse
-
Priser og kalender
Kalender
Varighed
Pris
Periode
- Ankomst
- Afrejse
- Varighed
- 1 uge
Personer
Op til 8 personer
Bemærk
Ankomst er ikke valgt.